提升全民科学素质  促进大众发明创新

珠海两企业参与项目获国家科学技术奖

 二维码 12
发表时间:2022-04-06 14:13作者:发明君网址:https://mp.weixin.qq.com/s/X7fO7nVfYQUiEIljYvudng



11月3日

2020年度国家科学技术奖励大会

在北京召开

中国航空工业集团有限公司顾诵芬院士

清华大学王大中院士

国家最高科学技术奖



获 奖 情 况

国家最高科学技术奖2人


国家自然科学奖46项

其中一等奖2项

二等奖44项


国家技术发明奖61项

其中一等奖3项

二等奖58项


国家科学技术进步奖157项

其中特等奖2项

一等奖18项

二等奖137项


授予8名外籍专家和1个国际组织中华人民共和国国际科学技术合作奖


广东共有36个通用项目荣获2020年度国家科学技术奖

其中,广东省单位或个人牵头完成7项。其中,广州医科大学附属第一医院钟南山院士领衔的“钟南山呼吸疾病防控创新团队”荣获国家科学技术进步奖创新团队奖,这是2020年度全国唯一获此殊荣的创新团队,也是广东首次获得该奖项


珠海企业参与的 2 个项目

获得 2020年度国家科学进步奖二等奖















高可靠长寿命锂离子电池关键技术及产业化应用

珠海冠宇电池有限公司参与的“高可靠长寿命锂离子电池关键技术及产业化应用”项目获2020年度国家科学进步奖二等奖。该项目由哈尔滨工业大学、上海空间电源研究所、珠海冠宇电池有限公司、哈尔滨光宇电源股份有限公司完成,面向国家重大战略需求,从电极材料多尺度调控、电池结构一体化设计、制造工艺全流程构建3个层次着手,成功解决了高端锂离子电池寿命与可靠性提升的国家重大难题,创造了显著的经济效益与社会效益


珠海冠宇也是首家成功登陆科创板的珠海企业。自2007年成立以来,其一直专注于聚合物软包锂离子电池研发、生产及销售,在笔记本电脑和平板电脑锂离子电池领域市场占有率较高。根据Techno Systems Research统计显示,2020年,该公司笔记本电脑及平板电脑锂离子电池出货量占当年全球总出货量的23.67%,全球排名第二



血管通路数字诊疗关键技术体系建立及其临床应用

珠海医凯电子科技有限公司参与的“血管通路数字诊疗关键技术体系建立及其临床应用”项目获2020年度国家科学进步奖二等奖。该项目由同济大学附属第十人民医院张海军教授牵头完成,项目团队历经10余年医工交叉与转化研究,创建了新的中心血管通路技术体系,包括靶血管分析与筛选技术、穿刺复合增强显像技术、血管内生物电精准导航技术等关键技术,产品打破国外技术垄断,替代进口并出口30个国家和地区,成果推广至全国1000余家医院,为广大患者降低了并发症,降低了医疗费用。珠海医凯成立于2007年,专注于医用超声影像诊断设备的研发、制造、营销与服务



小/科/带/你/细/数/



“十三五”以来



珠海获得的国家科学技术奖


2016 -- 空 缺

2017 -- 空 缺

2018:

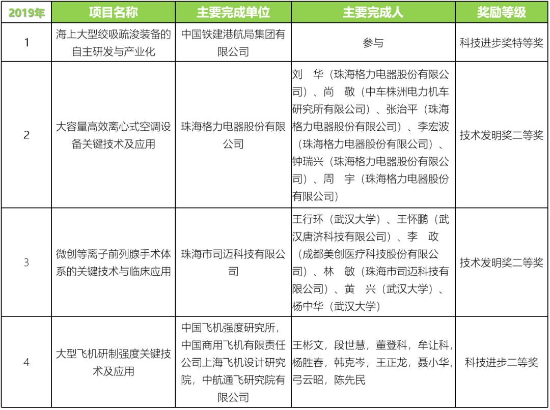
2019:

2020年:


本文转自珠海科技创新